2024年9月23日,GigaScience发表了耽美漫画
耽美漫画
胡薇/陆艳团队题为“Whole-genome sequencing of the invasive golden apple snail Pomacea canaliculate from Asia reveals rapid expansion and adaptive evolution”的研究论文。该研究通过采集和分析亚洲17个地区的173个小管福寿螺基因组,结合三代基因组组装和转录组测序分析,系统评估了小管福寿螺在亚洲地区的遗传多样性和群体结构,解析了福寿螺作为入侵物种进入亚洲后快速适应新环境的演化机制。
小管福寿螺(Pomacea canaliculata)原产于南美洲亚马逊河流域,后被引入东亚和东南亚多个国家,是唯一一种被世界自然保护联盟(IUCN)列为全球100种恶性外来物种的淡水螺,因其繁殖力高、生长快和适应性强的特点,严重危及入侵地区生态系统,值得一提的是,福寿螺是人畜共患寄生虫广州管圆线虫的传播媒介,严重威胁人类健康并对公共卫生安全造成影响。本研究结合PacBio、Hi-C和全长转录组测序完成了福寿螺参考基因组的组装与注释,采集了来源于中国南部14个省/市以及东南亚的3个国家(柬埔寨、老挝和越南)的小管福寿螺样本进行全基因组测序。尽管此前的线粒体研究显示小管福寿螺在亚洲经历了多次的起源和迁徙,但全基因组水平的遗传变异图谱依然揭示其在东亚和东南亚地区存在亚群结构(图1)。

图1 样本分布及群体遗传结构
通过分析和比较已公开发表的软体动物基因组数据,本研究发现小管福寿螺的遗传多样性在软体动物中处于较高的水平,群体间遗传分化高于群体内的遗传分化,且遗传距离和地理距离之间未显示出显著的相关性,这些结果从遗传学角度表明小管福寿螺在进入亚洲后存在快速扩张。有研究显示,年均温度是限制福寿螺向北方入侵的关键环境因子,有趣的是,本研究通过EEMS(estimated effective migrations surfaces)分析发现福寿螺的遗传迁徙屏障与长江流域或边境线相吻合,暗示气温和人为携带(入境)可能是影响其迁徙和扩散的主要因素(图2)。

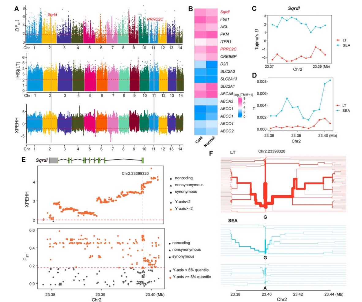
适应性进化是生物体在新环境中生存和繁衍的重要机制。起源于南美洲,近期迁移到亚洲,并快速扩张的小管福寿螺,或可成为帮助人们理解物种如何快速适应新环境的较理想的“模式生物”。小管福寿螺具有较强的环境适应能力,尤其是抗温度胁迫和抗病原入侵能力,大量研究表明,冬季低温是福寿螺扩张和迁徙的最大限制因素。本研究选取最冷月的最低温度作为主要环境因子,鉴定出了与低温适应相关的候选基因。其中,最为显著的是编码冷休克蛋白的基因CSDE1,且它在5′-UTR区域的一个特征单倍型在低温地区的样本中呈现较高频率。我们发现CSDE1的一个突变(Chr7: G. 27642529 A > G)与温度高度相关,即在大多数低温地区显示出最高的等位基因频率,但在高温地区频率接近为0。为了进一步研究CSDE1基因在冷暴露下的动态表达,实时定量PCR实验结果表明,将福寿螺暴露于寒冷环境下的第一个24小时内,其血细胞中CSDE1基因的表达水平显著升高,并在随后的4天内迅速下降,以上结果为CSDE1基因在福寿螺中的低温适应性研究提供了重要的线索(图3)。

本研究还发现了9个与温度相关的基因具有显著的自然选择信号,并在正向调节冷应激、寒冷适应和耐受、抑制棕色脂肪组织中的冷启动等过程中发挥重要作用,转录组分析显示这些基因的表达在冷刺激下均显著上调(图4)。此外,福寿螺具有较强的抗病原胁迫能力,我们共发现235个基因具有显著的平衡选择信号,其中199个基因在不同刺激下(冷刺激、热刺激、干旱、重金属胁迫和空气暴露)呈现差异化表达,且这些具有显著平衡选择的信号的基因大部分与免疫相关,可能是小管福寿螺应对亚洲复杂的病原体环境并与之共进化的遗传基础。

尽管人们越来越深刻的意识和体会到入侵物种对人类生活所产生的直接或间接影响,但对于媒介生物或软体动物的基因组研究依然极度匮乏,本研究首次将大规模全基因组测序应用于被人们所熟知却缺乏遗传学关注的传病媒介生物小管福寿螺,从群体演化的角度探讨该物种进入亚洲后快速扩张的遗传基础及其适应新环境的演化机制,也为入侵物种的防控提供了有价值的多组学数据资源。
耽美漫画 耽美漫画 陆艳副研究员和博士后罗芳为本文共同第一作者,耽美漫画 /内蒙古大学耽美漫画 胡薇教授和陆艳副研究员为共同通讯作者,耽美漫画 硕士周安、博士生易存、博士生谢雨翔、博士生张卫、中国科学院上海营养与健康研究所陈豪博士、广州中医药大学李健博士、中国疾病预防控制中心寄生虫病预防控制所郭云海副研究员、云南省寄生虫病研究所杨亚明研究员、中山大学吴忠道教授、中国疾病预防控制中心寄生虫病预防控制所张仪研究员和耽美漫画 进化生物学中心徐书华教授等作为论文作者对该工作的开展和完成给予了大力支持并作出重要贡献。该项目获得了国家重点研发计划的资助。
论文链接://academic.oup.com/gigascience/article/doi/10.1093/gigascience/giae064/7765448
